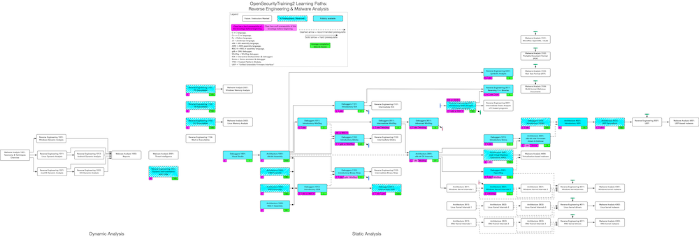
When starting out learning cybersecurity, one might have a vague sense of "I want to hack stuff!" or "I want to stop hackers!". But one generally doesn't know the plethora of esoteric jobs there are, or how to acquire the right skills for those jobs. OST2 Learning Paths are a way to make it more clear how skills relate to each other, and what sort of jobs they can be used for.
The below are some example learning paths we will be creating. The skills are skewed towards the volunteers we currently have. So if there's something you think should be taught here, but which isn't represented below, or which is not currently listed as under development, you should get in touch with us about teaching a class.